近日,国务院联防联控机制综合组印发通知,公布了《新冠肺炎疫情风险区划定及管控方案》。
方案中指出,
科学划定风险区域
坚持“预防为主、防治结合、依法科学、分级分类”的原则,实现常态化精准防控和疫情应急处置有机结合、快速转换。一旦发生本土疫情,要尽早将病例和无症状感染者所在县(市、区、旗)精准划分为高风险区、低风险区两类风险区,统筹各方面力量,实施分类管理措施,根据疫情形势及时动态更新风险等级及管控措施,主动对外发布。疫情处置过程中,如个别病例和无症状感染者对居住地、工作地、活动区域造成的传播风险较低,密切接触者已及时管控,经研判无社区传播风险,可不划定风险区;未发生本土疫情的县(市、区、旗),要切实落实常态化疫情防控各项措施,无需划定风险区。
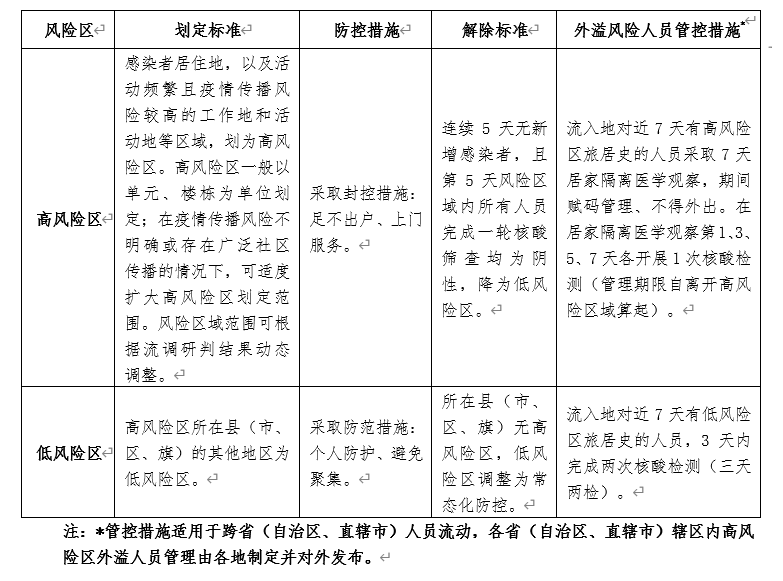
风险区域划定和解除标准及防控措施

如何查询
全国疫情风险区域?
上国务院客户端小程序

·可查全国高低风险疫情区域,还可以按地区进行筛选。
·支持订阅风险变更通知。如有变化,你将收到微信提醒。
·支持“一键复制”疫情风险区域名单。